LOGO OA教程 ERP教程 模切知识交流 PMS教程 CRM教程 开发文档 其他文档  
 
网站管理员

点晴模切ERP系统中的 BOM 到底是什么意思?

admin
2026年1月10日 9:14 本文热度 398

在成本管控领域,BOM清单占据着关键地位。

它既是产品成本核算的基石,也是ERP系统的核心要素,贯穿于制造业成本管理以及供应链管理全过程

下面,本文将着重介绍BOM相关名词,BOM清单在成本核算与ERP系统中的重要性、作用,以及如何借助BOM清单优化成本管理。

一、名词解释

1、什么是物料?

  • 五金劳保:手套、保养机器用的油、电灯

  • 虚拟件:机器上有很多零部件,如电气件,是在总装时一起安装的,为了将电气件统一起来好管理,就将电气件打包成一个虚拟包。 (注意:虚拟键是没有库存的)

  • 服务件:不实体存在,但会影响收付金额。

2、什么是BOM?

BOM,即Bill of Material,中文全称为物料清单,也可称作产品结构表、产品结构树,在部分工业领域,还被称作“配方”“要素表”等。

BOM是一种计算机可识别的产品结构数据文件,它如同纽带般连接着企业的各项业务,更是PDM、ERP等信息化系统中极为重要的基础数据。在ERP系统里,BOM代表着由组件及子件构成的关系树,其信息呈现形式既可以是从顶层逐级向下分解,也可以是从底层向上逐层追踪。

  • 狭义BOM是通常所述的材料清单。

  • 广义BOM包含材料清单,还包含工艺路线及与制造定额相关的信息。

3、什么是BOM断阶?

4、认识BOM阶数

5、什么是制造数据?

制造数据包括物料清单BOM、工艺路线、物料扩展信息、工作中心、工序、机器、模具、工种、工厂日历及其它与计划、生产、成本分摊有关的基础信息。制造数据是编制生产、采购、外协、配套领料、工序调度、工序投入产出、跟踪物流及生产过程、计算成本、改进产品设计等都需要参照的重要文件。

制造数据如同一个管理枢纽,把企业各个业务部门通过物料有机地联系在一起。因此,几乎企业所有主要业务部门都要使用,并依据统一的制造数据进行工作。

包括:

  • 物料BOM清单、工程变更、工艺路线、工作日历

  • 机器 、模具、工时计件、加工费

  • 生产数据、采购数据、MRP数据、成本数据


二、广义BOM

1、BOM图

用料计划,上面是工艺路线。

2、字段解释——工艺路线

思考两个问题:

  • 工序损耗率:每道工序都有1%的损耗,20道工序,最后要产出100只,投料要多少只?

  • 计价单价:根据不同的工种去设定单价,其实不同的工种不同的价格,然后每小时产出。 当要调整薪水时,就麻烦了。 最好是做工种工资与每小时产量。

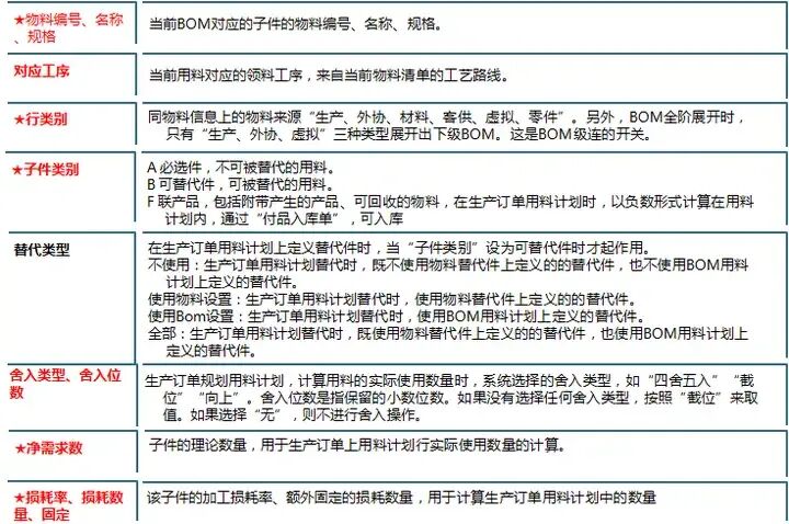
3、字段解释——用料计划

  • 对应工序:AVG工序配送。当不想分,就全部堆在第一道工序上。

  • 行类别:是否展开? 也可以用多版本,一种是展开的版本,一种不展开的版本。

  • 舍入类型、位数:可以用包装箱来示例 。

  • 固定损耗数:可以用试机10次才能允许正式加工来示例 。

4、名词解释——BOM主单页


三、制造数据的应用意义

1、BOM衡量ERP应用水平

2、供应数据决定了系统自动化程度

(1)物料采购数据

① 采购数据

  • 默认采购员/供应商:当物料来源为采购件P时,一定要设定常规业务伙伴。有了默认业务伙伴以后,系统自动规划下达采购订单时,即以默认业务伙伴作为规划的对象。

  • 分比例供应:是否为分比例供应。

  • 固定提前期:不论需求量的多少,物料准备从开始到完成所必须使用的固定时间。如采购件,从发出采购订单到物料采购入库,需要5天的时间,则称该物料的固定提前期为5天。

  • 下单提前期:指导采购员下单的提前日期。主要用于请购下单的前置计算。

② 供应策略

  • 最小供应量:与“供应批量”相结合调整订单的供应数量。

  • 供应批量:采购供货批量的限制。

(2)物料生产数据

① 默认生管员、默认工作中心、默认BOM、工序单位。

② 用在工单下达,创建流程卡的时候使用。设置其中的数量策略和时间策略。

③ 定义工序单位的基本单位,基本转换率是工序基本单位与库存基本单位的转换率。正常情况下,基本工序单位与库存基本单位一致,所以基本转换率为1。

④ 在允差范围内的数量时,可以作为允许自动关闭的依据。比如数量为100时,允差设置为“10”时,执行数量在 90~110之间,都认为可以自动关闭控制引用的执行数量与原始数量的比例在上下差范围内。

⑤ 作为BOM母件时的结构批量。建立BOM时使用,为制作BOM时带一个默认值。

(4)物料MRP数据

① 物料需求:

  • 需求来源:采购P / 生产M/ 外协N / 客供C/ 零件A / 虚拟件V【这个很重要,走采购还是生产,这是重要标志。需求时段:在MRP运算后,生成的规划单的默认状态是否为“P”或者“O”的判断条件。
  • 当天+需求时段的值小于规划的需求日期时,规划单默认状态为“O”状态,表示该规划单已经在需求时限内,不宜进行改变;否则为“P”状态,表示该规划单还在计划时界中,可以进行时间调整。

② 提前期:

  • MRP提前期:物料准备从开始到完成所必须使用的固定时间。
  • 下单提前期:指导采购员、计划员下单的提前日期。主要用于规划池中下单的前置计算。
  • 变动提前期:变动的MRP提前期,考虑需求量的多少,物料准备从开始到完成所需要的时间 = MRP提前期 + 总需求量 / 变化基数 * 变动提前期。

③ 低阶码:

  • 物料由全部BOM运算后得到的低阶码。

3、物料成本数据决定了企业管理水平

(1)成本数据

① 设置的参数用于成本运算时的工费分摊。

② 用是否参与在制品的盘点,用于在制品盘点向导。卷叠标准成本时是否固定成本单价。

③ 设置物料的核价周期,在这个设定范围内的物料不需要重新核价。标准成本的波动范围,若是在波动范围之内,则不需要重新核价。

(2)标准成本(一阶)

④ 这些一般不需要设置,在标准成本核算完毕,会将对应的数据反冲到物料成本数据,标准成本一阶对应没有还原的标准料工费。

(3)标准成本(全阶)

⑤ 这些一般不需要设置,在标准成本核算完毕,会将对应的数据反冲到物料成本数据,标准成本全阶对应已经还原的标准料工费。


四、物料编码及BOM断阶

1、物料类型(树)

一物一码,编码很重要,但我认为不太重要,京东上的单子现在全是流水码了。

很多单位的编码很长,要有含义。但过一段时间后,没人了解了,编码还是乱了

2、物料编码

编码不建议超过20位

如:仓别码 + 大类码 + 小类码 + 流水号

编码原则:

  • 一物一码

  • 编码由字母+数字组成,不含特殊字符,最多支持40位(不建议超过20位)

  • 化繁为简,便于物料的管理,若过于繁杂,则违反了编码目的

  • 分类展开,逐步细化

  • 正常合理的,8、10、12位

最开始写书的都是教授,DOS年代,内存很紧张,要记编码。现在都是搜索年代了。选择物料编码时,只有“销售订单”时,做“BOM”时。其它部门都是在一些特定范围内,眼睛都看得清。

3、物料特性维度

库存维度批次,分为物料维度和存储维度,可通过“维度组”来设定。物料维度包括三个,您可以设定为“颜色、尺寸、配置”、也可将此三个维度名称改为“长、宽、高”,根据行业要求可以自行配置物料维度。

如果一个编码,又要区别开,可以启用维度。同一编码,同一成本。通常用于废付品、边角料上,正式品不要用。

轻易不用使用,增加管理的复杂度。

4、物料存储维度

存储维度包括四个,系统已经默认设定为“批号、序列号、仓库、库位”,您可以将“序列号”设定为“子批号”,将“库位”设定为“货架”等。

批次管理将捕获在特定时段内使用相似材料并以相似流程生产的物料。即同一料号的产品,按其不同的生产时间或其它生产参数的不同,划分出不同的批次,以便于跟踪质量问题。

5、BOM断阶原则

企业里的产品和材料都好识别及整理,但半成品比较难确定,涉及到库存管理方式、计划管理方式、生产管理方式、成本核算方式等。

一般而言,一个产品每多一BOM阶层结点,就会在单据运作中多一次生产订单 --> 生产领料 --> 产品入库的循环

所以,BOM断阶最简单的方法是半成品是否入库,方便成本核算。

  • (1)库存管理需求

  • (2)半成品可能直接销售

  • (3)半成品可能直接采购

  • (4)需生产订单管理,后序加工方式有多样性而需要拆单生产

  • (5)需设置虚设件或成组关系

多设置半成品会增加库存管理难度,占用流动资金,并可能造成存货损失 ,与JIT有效产出精益生产理念不符。可以使用工艺路线替代。

当然,断阶也取决于企业的管理水平,开始管得很差的企业,断阶非常少; 随着水平提高了,开始管得细了,就开始断阶了。再往后,又开始减少断阶了。

6、断阶与生产订单

7、虚拟件

虚拟件是库存不存在的物料,主要作用是:

① 在一个可选物料的基本组件里,使产品结构呈模块化,方便成组替代。

② 用于代表一组、一种属性的物料,作为规划用料号,供预测、规划之用。

③ 产品结构中的一种过渡件方式,便于识记。


五、详解BOM功能、构成要素、用途及编制
1、BOM的功能详解

BOM通常在生产和库存管理中扮演着非常重要的角色,以下是其主要作用:

  • 物料清单是MRP的基础,也是制造发料的计算依据。
  • BOM是产品结构的技术性描述文件,完整而详细地描述了构成最终产品的所有物料。
  • BOM是计算物料需求计划的基础,它被用于库存管理、销售和生产计划等环节。
  • BOM还可以帮助企业跟踪产品从原材料到成品的生产过程,以及各阶段的工艺流程。
  • BOM还是设计和工艺部门制定工艺路线、车间作业计划和工时定额的依据。
  • BOM是成本核算的基础,它有助于企业进行成本分析和控制。
  • BOM有助于企业进行质量控制和追溯,确保产品的质量和安全。
  • BOM可以为企业提供全面的产品结构信息和物料信息,帮助企业进行产品规划、市场分析等决策。
  • BOM还可以帮助企业进行产品生命周期管理,如产品的升级、改进和替换等。

2、BOM的构成要素

  • 部件:指产品的组成部分,可以是实体部件(如螺钉、电子元件等)或者组装配件(如模块、组件等)
  • 原材料:指用于制造部件或产品的材料,如金属、电子元器件、化工材料等。
  • BOM层次:物料清单是按反工艺路线进行编制的。物料的层次,反映出产品加工次序,最底层是原材料,再向上是半成品、组(部)件,最顶层是产成品,也即是第0层。参与最后装配的外购零部件处在第一层。如下图:

  • 物料编码:也俗称料号,物料编码是按照一定的编码规则编排的物料顺序号。这就是物料编码的唯一性要求。

  • 物料描述:也叫物料名称,是对物料特征的描述,比如上图中A1的物料描述为"XXX说明书"。
  • 标准用量:BOM表上的标准用量可分投入量和产出量。产出量是构成产成品的净用量。

3、BOM的用途

  • BOM是计算机识别物料的依据,通过BOM,系统可以快速、准确地识别所需物料及其属性。
  • BOM是编制生产计划的依据,通过BOM可以确定产品的组成结构,从而进行生产计划的编制。
  • BOM是配套和领料的依据,根据BOM可以确定各部件和原材料的需求量,进行配套和领料的管理。
  • BOM用于加工过程的跟踪,通过BOM可以清晰地了解各阶段的工艺流程和物料需求,从而进行加工过程的跟踪和管理。
  • BOM是采购和外协的依据,根据BOM可以确定各物料的采购数量和外协需求,进行采购和外协的管理。
  • BOM用于成本的计算,通过BOM可以确定各物料的成本,从而进行成本分析和控制。
  • BOM是报价的参考,根据BOM可以快速计算产品的成本,为报价提供参考。
  • BOM用于物流追溯,通过BOM可以清晰地了解产品的组成结构,便于产品的追溯和管理。
  • BOM使设计系列化、标准化、通用化,通过BOM的标准化管理,可以实现产品的系列化和通用化设计,提高生产效率和产品质量。

4、BOM的编制

BOM的编制是一个复杂的过程,需要多个部门协作完成。以下是一般的BOM编制步骤:

  • 确定产品结构:根据市场需求和产品设计,确定产品的组成结构,明确各部件和原材料之间的关系。
  • 确定物料清单:根据产品结构,确定所需的物料种类、规格、数量等信息,编制物料清单。
  • 确定工艺流程:根据产品结构和物料清单,确定各物料的加工工艺和流程,明确各物料的加工顺序和要求。
  • 编制BOM表:根据产品结构、物料清单和工艺流程,编制BOM表,明确各物料的层次、编码、描述、标准用量等信息。
  • 审核与修改:对编制好的BOM表进行审核和修改,确保BOM表的准确性和完整性。
  • 标准化管理:对BOM表进行标准化管理,制定统一的编码、描述和工艺标准,提高生产效率和产品质量。
  • 更新与维护:随着市场需求和产品设计的变更,及时更新和维护BOM表,确保其始终能反映当前的产品结构和物料需求。

总体而言,BOM在ERP中扮演着重要的角色,它为企业提供了产品结构和物料信息的全面描述,是实现企业资源计划、生产计划、库存管理、销售管理等环节信息集成共享的基础。通过BOM的准确编制和管理,可以提高企业的生产效率和产品质量,实现企业的可持续发展。



点晴模切ERP更多信息:http://moqie.clicksun.cn,联系电话:4001861886

该文章在 2026/1/10 9:14:00 编辑过
关键字查询
相关文章
正在查询...
点晴ERP是一款针对中小制造业的专业生产管理软件系统,系统成熟度和易用性得到了国内大量中小企业的青睐。
点晴PMS码头管理系统主要针对港口码头集装箱与散货日常运作、调度、堆场、车队、财务费用、相关报表等业务管理,结合码头的业务特点,围绕调度、堆场作业而开发的。集技术的先进性、管理的有效性于一体,是物流码头及其他港口类企业的高效ERP管理信息系统。
点晴WMS仓储管理系统提供了货物产品管理,销售管理,采购管理,仓储管理,仓库管理,保质期管理,货位管理,库位管理,生产管理,WMS管理系统,标签打印,条形码,二维码管理,批号管理软件。
点晴免费OA是一款软件和通用服务都免费,不限功能、不限时间、不限用户的免费OA协同办公管理系统。
Copyright 2010-2026 ClickSun All Rights Reserved