LOGO OA教程 ERP教程 模切知识交流 PMS教程 CRM教程 开发文档 其他文档  
 
网站管理员

[点晴模切ERP]存货盘点的实务流程指引(2):建立宏观思维、风险意识

admin
2026年1月15日 0:22 本文热度 89

考虑到理解的循序渐进,我们先不谈相对晦涩难懂的成本核算,从与实物、实地、实际有关的概念入手。也因此,存货盘点是我首先想到的“引子”,毕竟只有管理得当、盘点清晰,才有后续成本核算的基础。

说是存货盘点,实际上针对企业财务人员也好、中介机构人员也好,应当用“监盘”一词更为准确,因为执行盘点动作的人员是仓库人员,这点需要注意。

针对存货监盘,拟分为存货监盘概述、存货监盘的宏观与风险意识、存货监盘的程序性要求进行说明。考虑到篇幅较长及阅读体验,依次分为三篇文章进行发布。

存货盘点的实务流程指引(1):盘点范围、参与方及职责

书接上回,本篇我们谈谈存货监盘的宏观思维、风险意识

面对存货规模较大的企业时,监盘的思路十分重要。在大规模存货的基础上,提升1%的监盘比例往往需要花费成倍的时间与人力,而这1%比例的提升对于整体的财务数据复核目标效果却较为有限。

在此前提下,培养存货监盘的宏观思维、风险意识,监盘过程中宏观的把握企业存货的状态,对财务风险的把握会有“四两拨千斤”的效果。根据实务经验,应当落点到如下五个方面。

全局观是工作中要树立的重要观念,避免出现挂一漏万的情况。盘点工作是仓库主导、各部门协同、外部审计人员(视节点及情况)参与的一项工作,但不意味着针对现有的安排即全盘接受。针对仓库的安排应该进行检视,避免出现其指哪我们打哪儿,遗漏重要项目或异常管理项目的情况;如公司本身处于存货管理水平较低、管理效能不佳的状态下,应该对盘点安排进行复核,提出有力的意见。

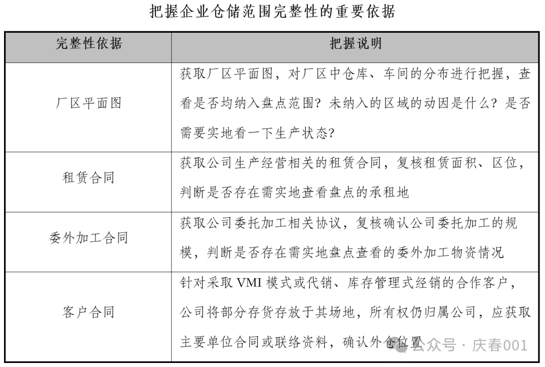
如何对仓储范围完整性进行把握呢?可以将厂区平面图、租赁合同、委外加工合同、客户合同作为重要复核的依据,具体如下表所示:

盘点日不同生产状态下的货物流转情况不同,关注的重点也有所不同。具体说明如下:

停工停产型

停工停产型即所有存货停止流动,此状态下有利于存货的盘点与厘清,盘点工作效果最佳

小规模生产型

部分企业由于订单驱动的生产安排,无法做到全面停工停产,会同步进行小规模生产。这时如果判断盘点效果呢,即需询问并查实生产相关的材料是否盘点日以前均已领料至车间,此时先行盘点车间相关存货,盘点完毕后车间开始生产,其他存货仍处于停止流动状态,盘点工作效果较好

生产状态紧张,全面开工型

此状态下所有存货类别均处于流动过程中,对于盘点的要求较高,盘点效果较差

所盘点货品堆放是否整齐、库位的划分是否井井有条、仓库管理人员查找和清点我们所挑选的货物是否能准确熟练的找到等。这些内容都是盘点过程中能直观感受到的,应总体观察库存分布,堆放顺序情况,存货标记、仓位标记的系统性、仓管员的专业性,它反映了企业的管理水平,同时也一定程度上反映了企业整体层面的财务风险。

盘点过程中请关注是否出现大量变质、陈旧、破损、尘封已久等可能报废的存货,是否有专门的堆放区域,相关存货是否在盘点表中体现在册,应在盘点记录中进行标记,后续关注企业存货减值准备相关的风险

盘点过程中,请关注是否遇到存放地点不易盘点、存放方式不易盘点、重要存货给予的盘点时间较短的情况,上述情况都是不利于盘点的情形,如果反复出现且成为监盘的“主旋律”,需考虑仓管部门是否存在刻意掩盖隐藏问题的情况


阅读原文:原文链接



点晴模切ERP更多信息:http://moqie.clicksun.cn,联系电话:4001861886

该文章在 2026/1/16 12:07:33 编辑过
关键字查询
相关文章
正在查询...
点晴ERP是一款针对中小制造业的专业生产管理软件系统,系统成熟度和易用性得到了国内大量中小企业的青睐。
点晴PMS码头管理系统主要针对港口码头集装箱与散货日常运作、调度、堆场、车队、财务费用、相关报表等业务管理,结合码头的业务特点,围绕调度、堆场作业而开发的。集技术的先进性、管理的有效性于一体,是物流码头及其他港口类企业的高效ERP管理信息系统。
点晴WMS仓储管理系统提供了货物产品管理,销售管理,采购管理,仓储管理,仓库管理,保质期管理,货位管理,库位管理,生产管理,WMS管理系统,标签打印,条形码,二维码管理,批号管理软件。
点晴免费OA是一款软件和通用服务都免费,不限功能、不限时间、不限用户的免费OA协同办公管理系统。
Copyright 2010-2026 ClickSun All Rights Reserved